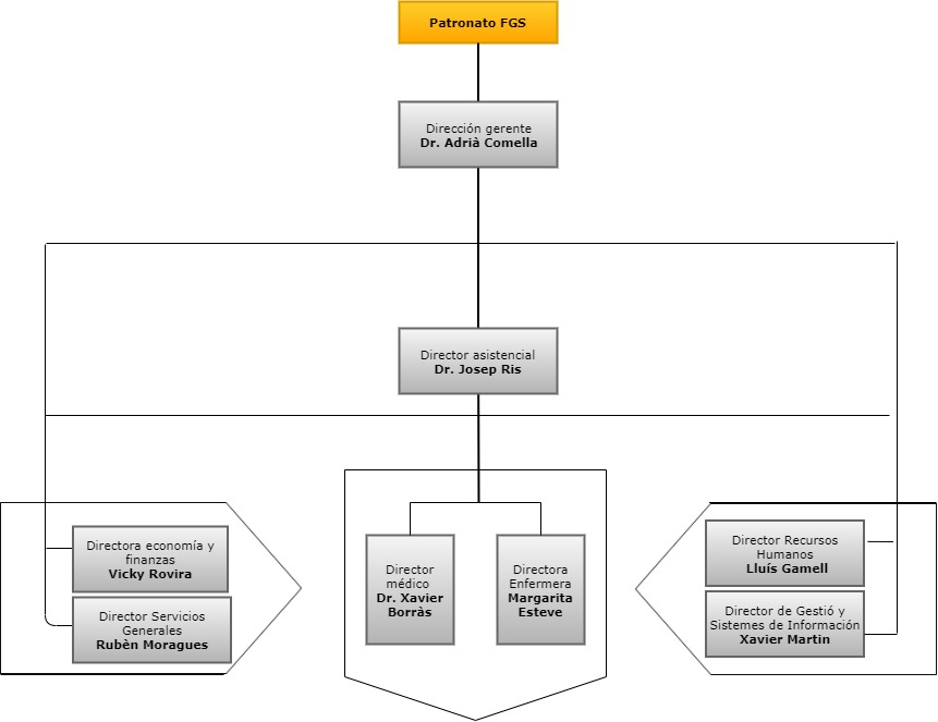
Organigrama Ejecutivo

Organigrama - Gerència